中国政府网
广东省政府网
汕头市政府网
无障碍版
首 页
政务公开
政务服务
专栏建设
双公示信息
权责清单
汕头市自然资源局
政务公开
政务服务
专栏建设
信用信息双公示
权责清单
搜索
您现在所在的位置 :
首页
>
汕头市自然资源局
>
政务公开
>
公告公示
>
政务公告
政务公告
分享到:
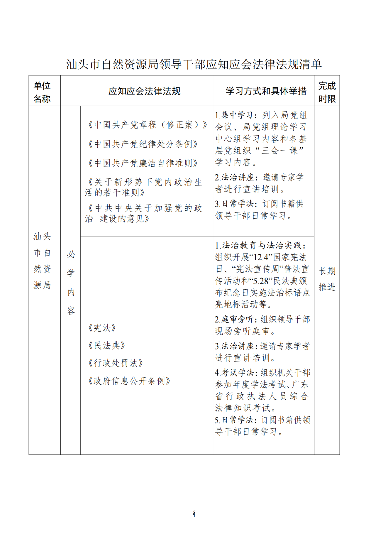
汕头市自然资源局领导干部应知应会法律法规清单
2024-04-30 15:10
来源:
汕头市自然资源局
发布机构:
汕头市自然资源局
【字体:
大
中
小
】
相关附件:
扫一扫在手机打开当前页
【TOP】
【
打印页面
】【
关闭页面
】
主办:汕头市人民政府办公室
技术保障:汕头市政务服务中心
联系我们
网站地图
网站标识码:4405000014
备案号:粤ICP备05066684号-1
粤公网安备 44051102000227号
-
-
您访问的链接即将离开“汕头市自然资源局(海洋局)门户网站”,是否继续?
友情链接
免费做爱影片
|
禁漫天堂
|
老王论坛
|
麻豆视频