近日,自然资源部办公厅印发《国土空间用途管制数据规范(试行)》(以下简称《规范》),旨在规范开展国土空间用途管制信息化建设,构建“全域、全要素、全流程、全生命周期”的用途管制数据标准体系。
用途管制作为国土空间规划的实施手段,统一数据规范是落实“统一底图、统一标准、统一规划、统一平台”的重要内容,是用途管制重要基础工作,有利于促进管理工作的规范化、科学化、智能化,也有利于落实“放管服”改革要求、优化营商环境。
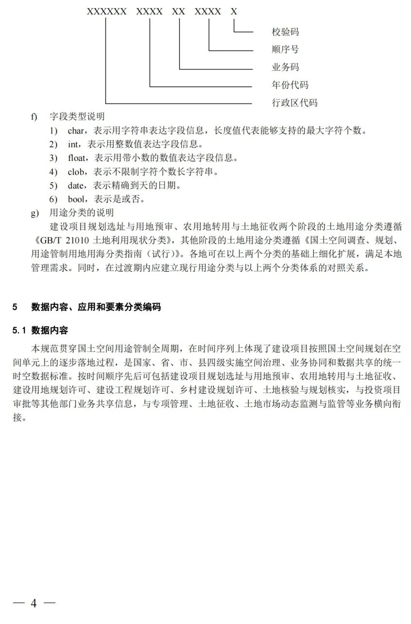
《规范》贯穿国土空间用途管制全流程,以建设项目为单元,体现了建设项目按照国土空间规划在空间单元上的逐步落地过程,是国家、省、市、县四级实施空间治理、业务协同和数据共享的统一时空数据标准。《规范》围绕建设项目规划选址与用地预审、农用地转用与土地征收、建设用地规划许可、建设工程规划许可、土地核验与规划核实,以及乡村建设规划许可等管理环节,明确了各项业务数据的分类组织和结构化描述,为有效汇总和集成日常管理数据提供支撑。
《规范》打破区域和层级限制,以能用、管用、好用为目的,指导国家、省、市、县四级自然资源管理部门共建共享用途管制基础数据,加强互联互通。基于国土空间基础信息平台,坚持开放、兼容、可扩展原则,统筹数据应用,实现与现行各类业务管理系统的相互融合。
考虑地方差异,自然资源部选择吉林、江苏、浙江、福建、湖北、湖南、广西、贵州、宁夏9个省(区)和北京、上海、长春、南京、杭州、厦门、武汉、长沙、南宁、贵阳、银川11个城市作为《规范》示范单位,要求发挥示范引领作用,深入实践,积极探索,依据《规范》,结合“多规合一”的国土空间规划编制和实施,推进国土空间用途管制数字化、智能化、网络化建设,探索开展信息模型报建审批、备案和动态监管,构建基于全国统一国土空间基础信息平台的城市信息模型和区域信息模型,切实提高国土空间治理现代化水平和服务效能。
自然资源部办公厅关于印发《国土空间用途管制数据规范(试行)》的通知
自然资办发〔2021〕48号
各省、自治区、直辖市自然资源主管部门,新疆生产建设兵团自然资源局,中国地质调查局及部其他直属单位,各派驻地方的国家自然资源督察局,部机关各司局:
为规范开展国土空间用途管制信息化建设,构建“全域、全要素、全流程、全生命周期”的用途管制数据体系,按照“统一底图、统一标准、统一规划、统一平台”的要求,部研究制定了《国土空间用途管制数据规范 (试行)》(以下简称《规范》),现印发你们,请参照执行。
部确定吉林、江苏、浙江、福建、湖北、湖南、广西、贵州、宁夏等 9 个省(自治区),北京、上海、长春、南京、杭州、厦门、武汉、长沙、南宁、贵阳、银川等11个城市作为示范单位。示范单位要依据《规范》,结合“多规合一”的国土空间规划编制和实施,推进国土空间用途管制数字化、智能化、网络化建设,探索开展信息模型报建审批、备案和动态监管,构建基于全国统一的国土空间基础信息平台的城市信息模型和区域信息模型,切实提高国土空间治理现代化水平和服务效能。请示范单位制定实施方案,并于8月30日前报部,部将适时组织专家和示范单位进行交流完善。
各省(自治区、直辖市)要立足本地实际,积极探索实践。《规范》试行情况、遇到问题、意见建议,请及时反馈部用途管制司。
联系人及电话:用途管制司 陈少强
010-66557358/18859****35
部信息中心 黎韶光
010-63882412/13810****61
自然资源部办公厅
2021年7月2日





















































































