中国政府网
广东省政府网
汕头市政府网
无障碍版
首 页
政务公开
办事服务
网上办事
专栏建设
12345热线
智能客服
首 页
政务公开
办事服务
网上办事
专栏建设
搜索
您现在所在的位置 :
首页
>
汕头市社会保险基金管理局
>
政务公开
>
办事服务
>
便民服务
便民服务
分享到:
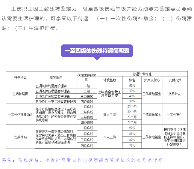
【社保指尖办】第五期!工伤保险一级至四级的伤残待遇网上办~
2022-10-31 17:41
来源:
汕头社保
发布机构:
【字体:
大
中
小
】
相关附件:
扫一扫在手机打开当前页
【TOP】
【
打印页面
】【
关闭页面
】
主办:汕头市人民政府办公室
技术保障:汕头市政务服务中心
联系我们
网站地图
网站标识码:4405000014
备案号:粤ICP备05066684号-1
粤公网安备 44051102000227号
您访问的链接即将离开“汕头市社会保险基金管理局门户网站”,是否继续?
友情链接
免费做爱影片
|
禁漫天堂
|
老王论坛
|
麻豆视频