无障碍
分享到:
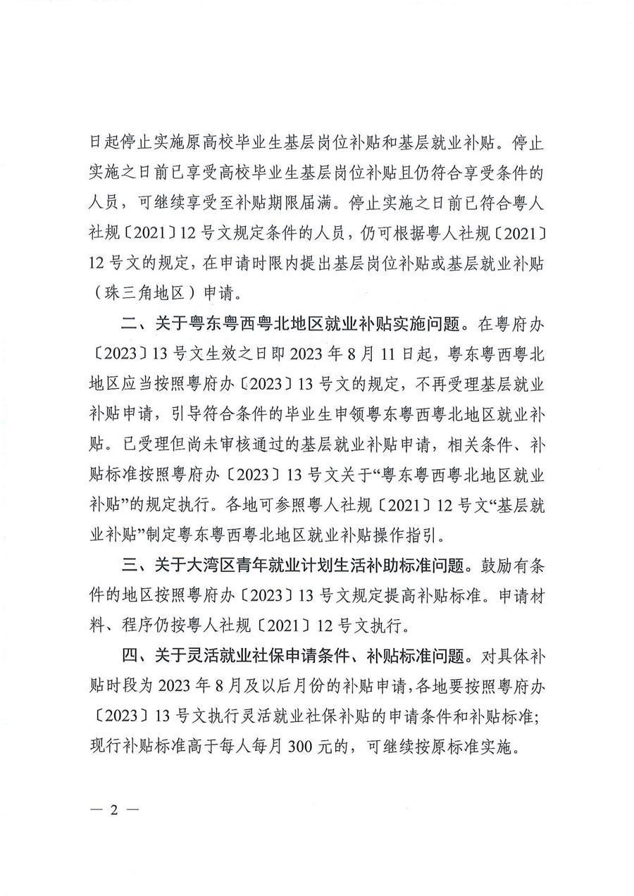
关于做好优化调整稳就业政策有序衔接工作的通知(粤人社函〔2023〕261号)
  • 2023-09-05 17:12:41
  • 来源: 汕头市人力资源和社会保障局
  • 发布机构:汕头市人力资源和社会保障局
  • 【字体:

关于做好优化调整稳就业政策有序衔接工作的通知(粤人社函〔2023〕261号)_页面_1.jpg关于做好优化调整稳就业政策有序衔接工作的通知(粤人社函〔2023〕261号)_页面_2.jpg关于做好优化调整稳就业政策有序衔接工作的通知(粤人社函〔2023〕261号)_页面_3.jpg关于做好优化调整稳就业政策有序衔接工作的通知(粤人社函〔2023〕261号)_页面_4.jpg

扫一扫在手机打开当前页

主办:汕头市人民政府办公室   技术保障:汕头市政务服务中心    联系我们 网站地图
网站标识码:4405000014   备案号:粤ICP备05066684号-1  粤公网安备 44052302000004号  

您访问的链接即将离开“汕头市人力资源和社会保障局”门户网站,是否继续?