无标题文档
中国政府网
广东省政府网
汕头市政府网
无障碍版
首页
机构概况
政务公开
工作动态
政务服务
12345热线
友情链接
免费做爱影片
|
禁漫天堂
|
老王论坛
|
麻豆视频
您现在所在的位置:
首页
>
汕头市公路事务中心
>
政务公开
分享到:
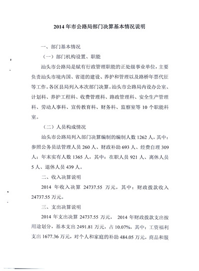
2014年市公路局部门决算基本情况说明
发布时间:2015-09-28 16:39:25
来源:
发布机构:
【字体:
大
中
小
】
相关附件:
扫一扫在手机打开当前页
【TOP】
【
打印页面
】【
关闭页面
】
无标题文档
主办:汕头市人民政府办公室
技术保障:汕头市政务服务中心
联系我们
网站地图
网站标识码:4405000014
备案号:粤ICP备05066684号-1
粤公网安备 44051102000227号
您访问的链接即将离开“汕头市人民政府门户网站”,是否继续?
-
-