
“从焦急到安心
全靠你们的专业和负责!”
近日
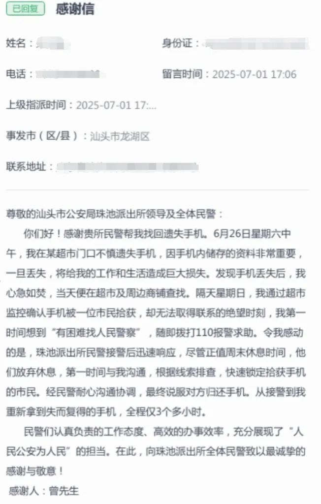
曾先生在某超市门口不慎遗失手机
因手机内储存的资料一旦丢失
将对其工作和生活造成较大影响
曾先生心急如焚
在超市及周边进行查找
随后通过超市监控
确认手机被一位市民拾获
在发现无法和对方取得联系后
曾先生想到拨打110报警求助
汕头市公安局龙湖分局珠池派出所民警
接到求助后迅速展开排查工作
不久后
民警便锁定拾获手机的市民
经过和对方耐心沟通协调
最终寻回了曾先生的手机

无独有偶
近日市民郭先生
因遗失了一台笔记本电脑
也向珠池派出所民警求助
接报后
民警迅速走访调查
不到2小时就帮助郭先生
找回了丢失的笔记本

“尽管正值周末休息时间
他们放弃休息
第一时间与我沟通”
“从焦急到安心
全靠你们的专业和负责
为咱们给力的警察叔叔点赞”
事后
曾先生、郭先生分别致信
汕头公安局长信箱
对民警的热心帮助表示感谢
“警察全力配合,非常感谢!”
近日
濠江分局滨海派出所民警
接到市民洪女士的报警求助
称其在汕头南站坐网约车后
发现自己一部手机遗忘在车上
接报后民警迅速与洪女士联系
并了解相关情况
经过多方走访
最后成功与司机取得联系
第二天司机将手机移交给汕头南站警务室
民警随即联系洪女士将手机领回
事后
洪女士致信汕头公安局长信箱
对民警表示感谢


平安君安全提示
市民朋友、旅客出门在外一定要保管好自己的随身物品,尤其是将电脑、手机、钱包等贵重的物件放置妥当,避免造成不必要的损失和麻烦。如出现贵重物品遗失的情况,必要时请第一时间报警求助。
用心用情解决群众急难愁盼问题
汕头公安为民服务时刻在线
此外
平安君还想跟市民朋友说一声
除了感谢信
如果您有关于公安业务
的其他问题想要咨询
或是事项求助、线索举报类的
欢迎您向汕头公安局长信箱致信
平安君温馨提醒
汕头公安局长信箱不受理报警业务,如遇紧急警情,请直接拨打110报警电话。

中国政府网
无障碍版

您现在所在的位置 :
粤公网安备 44051102000227号