您现在所在的位置 :
分享到:

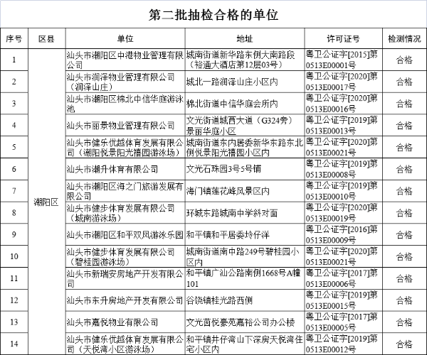
根据《广东省卫生健康委办公室关于印发2021年国家随机监督抽查计划的通知》,为加强我市游泳场所卫生监督工作,切实维护人民群众的健康,近两个月来,我市各级卫生监督部门对国家随机监督抽查的游泳场所进行了卫生监督检查,并委托有关检测机构对辖区内已发卫生许可证的人工游泳场所的水质进行监督抽检,主要检测项目为:游泳池水浑浊度、游离性余氯、pH值、菌落总数、大肠菌群和尿素;浸脚池水余氯。现将第二批18家人工游泳场所的抽检结果予以公示,同时将第一批抽检不合格的单位经整改后合格的予以公示。



汕头市卫生健康局
2021年8月26日
来源:局执法监督科
扫一扫在手机打开当前页






粤公网安备 44051102000227号