汕头市政府门户网站 Shantou Municipal Government
头部
移动版
无障碍版
适老版
English
繁體版
友情链接
免费做爱影片
|
禁漫天堂
|
老王论坛
|
麻豆视频
无障碍版
网站支持IPV6
汕头市人民政府门户网站
www.shantou.gov.cn
网站首页
政务公开
解读回应
政务服务
互动交流
印象汕头
数据发布
部门导航
搜索
您现在所在的位置 :
首页
>
汕头市人民政府门户网站
>
重点领域信息公开
>
食品药品安全信息公开
分享到:
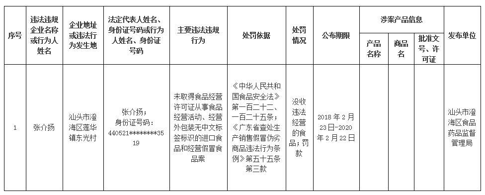
汕头市澄海区食品药品监督管理局“黑名单”信息公开表
2018-03-06 00:00
来源:
市食品药品监管局
发布机构:
【字体:
大
中
小
】
相关稿件
扫一扫在手机打开当前页
【TOP】
【
打印页面
】【
关闭页面
】
汕头市政府门户网站 Shantou Municipal Government
脚部
主办:汕头市人民政府办公室 技术保障:汕头市政务服务中心
关于我们
联系我们
网站地图
网站标识码 : 4405000014
粤ICP备05066684号-1
粤公网安备 44051102000227号
违法和不良信息、假冒政府网站举报电话:0754-88278342
微博
微信
汕头政务发布
您访问的链接即将离开“汕头市人民政府门户网站”,是否继续?
-
汕头市政府门户网站 Shantou Municipal Government
网站首页
政务公开
政务公开
解读回应
解读回应
政务服务
政务服务
互动交流
互动交流
印象汕头
印象汕头
数据发布
数据发布
部门导航
部门导航