关于全力推进新冠病毒灭活疫苗第二剂次接种工作的通告
市民朋友:
根据国家、省的统一部署,即日起至6月30日我市将全力推进新冠病毒灭活疫苗第二剂次接种工作。
新冠病毒灭活疫苗须全程完成两针接种才能获得理想的免疫保护,请接种第一剂次新冠病毒灭活疫苗(科兴中维、北京生物)已满21天的市民尽快预约接种第二剂次。
7月份后,我市将继续开展第一剂次和第二剂次疫苗接种工作,新冠病毒疫苗全民免费接种政策不变,希望广大市民理解配合。
汕头市新冠肺炎防控指挥办
2021年6月14日
对于疫苗接种
市民有不少疑问
已经接种了一针新冠病毒灭活疫苗
还需要接种第二针吗?
不同厂家生产的新冠病毒疫苗
可以“混打”吗?
是被问得最多的问题了
由广东省疾病预防控制中心
免疫规划领域首席专家吴承刚
来为大家解答

1.已经接种了一针新冠病毒灭活疫苗,还需要接种第二针吗?
吴承刚呼吁:
请接种完第一针新冠病毒灭活疫苗
满21天的市民
尽早预约接种第二针
已经打了一针新冠病毒灭活疫苗,不打第二针会怎样?
目前我国的新冠病毒灭活疫苗推荐的免疫程序是全程接种两针。从个体保护效果来看,灭活疫苗接种两针免疫效果优于接种一针。只有完成了全程接种,人体才能产生较好的免疫效果。

2.不同厂家生产的新冠病毒疫苗可以“混打”吗?
现阶段建议用同一个疫苗产品完成接种。如遇疫苗无法继续供应、受种者异地接种等特殊情况,无法用同一个疫苗产品完成接种时,可采用相同种类的其他生产企业的疫苗产品完成接种,前提就是两剂疫苗必须是同种类的,也就是灭活疫苗只能与灭活疫苗“混打”。比如说第一针打北京生物所灭活疫苗,第二针打北京科兴灭活疫苗,是没问题的,因为它们是同一类型疫苗,都属于新冠病毒灭活疫苗。
最后再次呼吁大家
请接种完第一针新冠病毒灭活疫苗
满21天的市民
尽早预约接种第二针
无论是否接种疫苗,均要做好
勤洗手、戴口罩、勤通风、一米线
这防疫四件套
大家一起心往一处使
才能早日赢得这场硬仗!
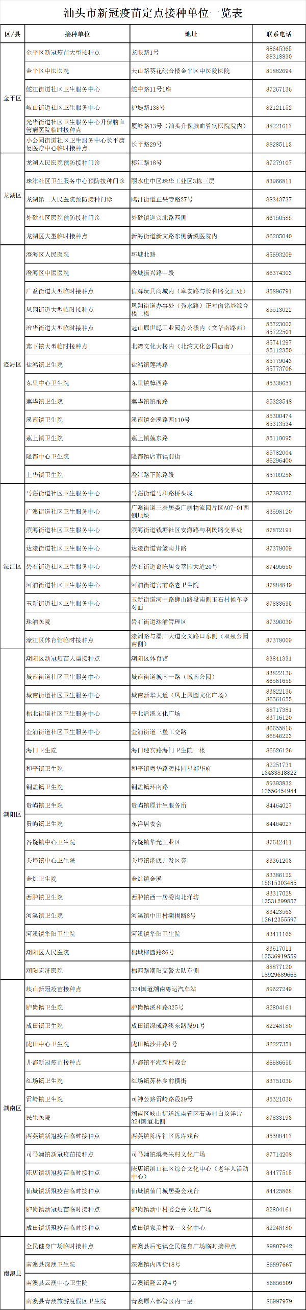
市民可通过以下预约方式进行预约(具体以各接种点预约方式为准):
(一)个人预约:通过“粤建通”微信小程序进行网络预约,或者通过所在村居登记预约第二剂次。
(二)团体预约:集体单位收集本单位第一剂次完成接种满21天人员,通过所在村居联系相关接种点登记预约第二剂次。
(三)收到有明确接种日期、时间以及接种单位的第二剂次疫苗接种通知后,凭相关接种第二剂次通知和第一剂次的接种凭证,按时到接种单位接种。







粤公网安备 44051102000227号