广东省人民政府办公厅关于印发广东省贯彻落实国务院办公厅2021年政务公开工作要点分工方案的通知_政府信息公开制度文件_汕头市人民政府门户网站 汕头市政府门户网站 Shantou Municipal Government 头部
广东省人民政府办公厅关于印发广东省贯彻落实国务院办公厅2021年政务公开工作要点分工方案的通知
  • 2021-06-10 18:28
  • 来源: 广东省人民政府门户网站
  • 发布机构:广东省人民政府办公厅
  • 【字体:    

  广东省人民政府办公厅关于印发广东省贯彻落实国务院办公厅

2021年政务公开工作要点分工方案的通知

  粤府办〔2021〕17号


各地级以上市人民政府,省政府各部门、各直属机构:

  《广东省贯彻落实国务院办公厅2021年政务公开工作要点分工方案》已经省人民政府同意,现印发给你们,请认真贯彻执行。

  各地、各部门要以习近平新时代中国特色社会主义思想为指导,全面贯彻党的十九大和十九届二中、三中、四中、五中全会精神,立足新发展阶段、贯彻新发展理念、构建新发展格局,推动高质量发展,坚持以人民为中心深化政务公开,紧紧围绕国家大局和省委、省政府中心工作,充分发挥政务公开在建设法治政府、服务型政府和优化营商环境等方面的促进作用,加快转变政府职能,推动政府决策和管理服务更加透明规范,以优异成绩庆祝中国共产党成立100周年,为我省在全面建设社会主义现代化国家新征程中走在全国前列、创造新的辉煌作出新的贡献。

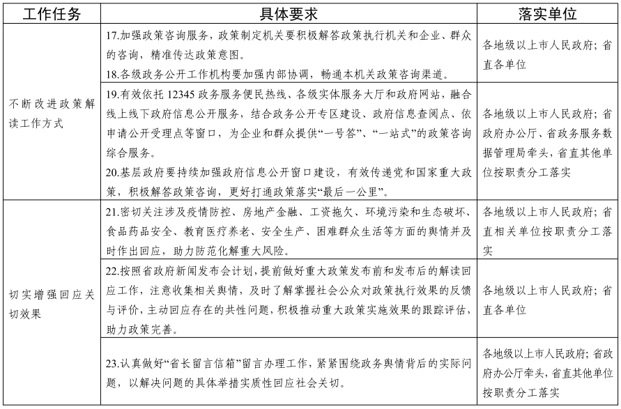
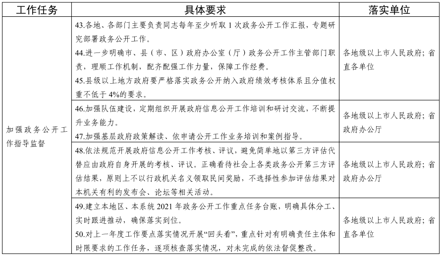
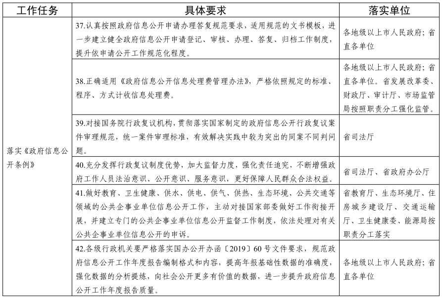
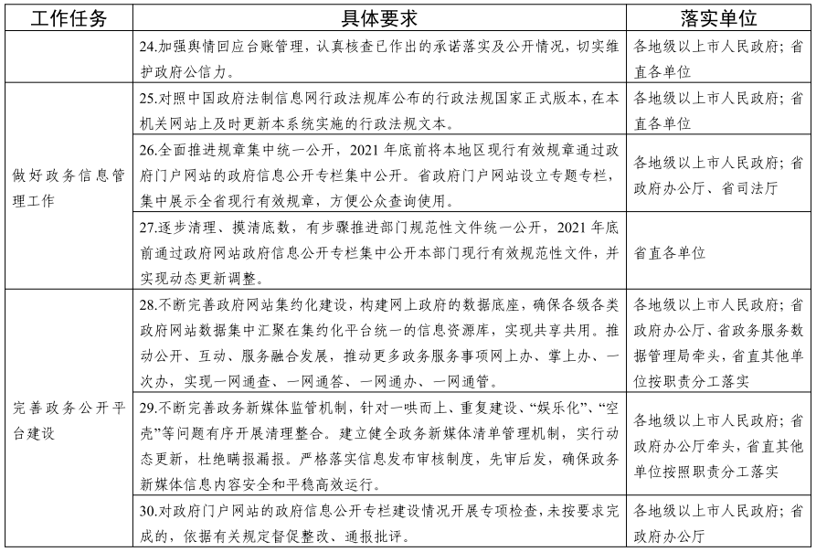
  各地、各部门要结合实际制定具体工作措施,建立本地区、本系统2021年政务公开工作重点任务台账,明确具体分工、实时跟进推动,确保落实到位。省各有关单位要根据职责分工,主动加强与国务院有关部门的请示对接,加强对本系统政务公开工作的指导。各地要紧紧围绕国家和省相关重点工作要求,加快部署推动本地区政务公开工作。各地、各部门贯彻落实要点的主要情况,要纳入政府信息公开工作年度报告予以公开。省政府办公厅将加强监督考核,把落实情况作为重要内容纳入政务公开工作考评。


  广东省人民政府办公厅

  2021年5月28日


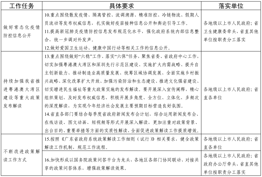
省府2021要点分工方案-1.png省府2021要点分工方案-2.png省府2021要点分工方案-3.png省府2021要点分工方案-4.png省府2021要点分工方案-5.png省府2021要点分工方案-6.png省府2021要点分工方案-7.png


相关稿件
扫一扫在手机打开当前页
汕头市政府门户网站 Shantou Municipal Government 脚部
主办:汕头市人民政府办公室   技术保障:汕头市政务服务中心    关于我们    联系我们    网站地图
网站标识码 : 4405000014   粤ICP备05066684号-1   粤公网安备 44051102000227号   

违法和不良信息、假冒政府网站举报电话:0754-88278342   

您访问的链接即将离开“汕头市人民政府门户网站”,是否继续?

-
汕头市政府门户网站 Shantou Municipal Government